RAG是什么?
RAG(Retrieval-Augmented Generation,检索增强生成)是一种将外部知识检索与生成式模型结合的技术,用于提升大模型回答的准确性和时效性。
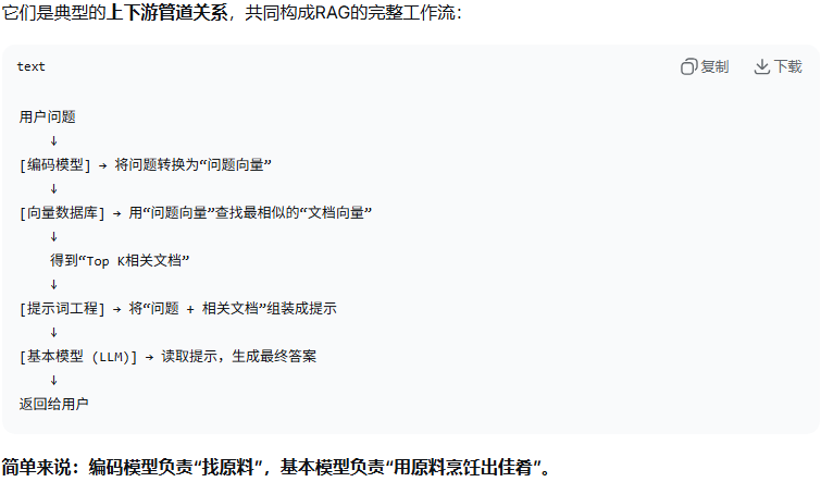
RAG 的核心思想是让模型在回答问题时,先从外部知识库(如文档、数据库)中检索相关信息,再结合检索结果生成回答。其工作流程通常分为两步:

是谁提出的?
RAG 最早由 Meta AI(Facebook)的研究团队在2020年的论文《Retrieval-Augmented Generation for Knowledge-Intensive NLP Tasks》中提出,将检索式模型与生成式模型(如 BART)结合,显著提升了知识密集型任务的表现。
与模型部署的关系
在部署大模型(如 GPT、LLaMA)时,RAG 解决了以下关键问题:

是否就是说,如果有了RAG,就相当于扩展了模型的知识面?可以让模型与时俱进的回答问题,模型甚至都不需要训练??
是的,RAG的核心价值就是“扩展模型的知识面并让其与时俱进”,但它并不能完全替代训练,而是在推理/应用阶段的一种高效增强策略。


使用原来的 “思考能力” + “与时俱进的知识” = 用户想要的答案
在RAG中,什么是编码模型?这个东西和基本的模型有什么关系吗?
在RAG中,编码模型特指一个将文本(无论是用户问题还是知识库文档)转换为数值向量(Embedding)的神经网络模型。
它的核心作用就一句话:把文本映射到一个数学空间中的“点”,让语义相近的文本在空间中的位置也相近。



意思就是说,就是将“回答的范围做了框选”,让大模型在“用户的询问和相应的资料范围中做回答”
RAGFLow 也要训练吗?

训练Embeding
https://github.com/FlagOpen/FlagEmbedding
https://sbert.hugging-face.cn/
RAGFlow 切片方法汇总











